Licenças

Base de Conhecimento
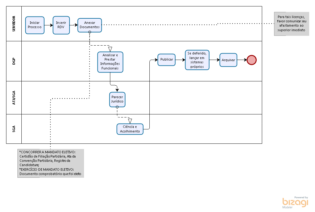
Fluxo do Processo – Licença para Mandato Eletivo
Fluxo do Processo – Licença para Tratar de Interesse Particular
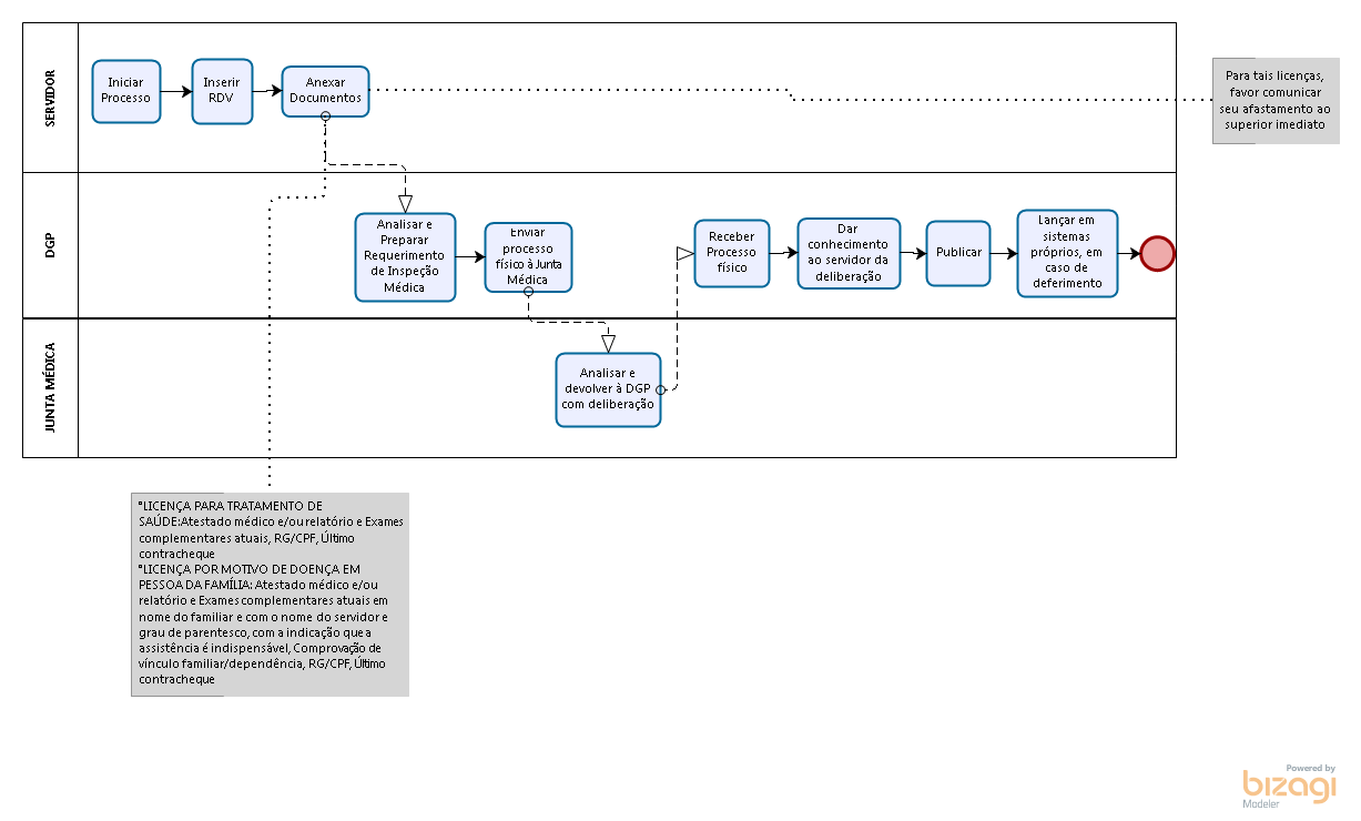
Fluxo do Processo – Licença por Motivos de Saúde (Processo Sigiloso)
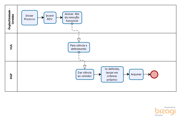
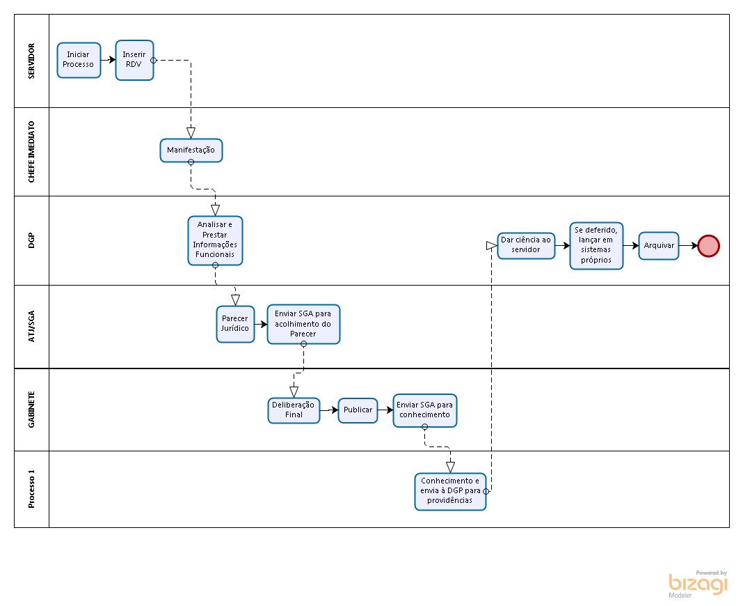
Fluxo do Processo – Licença Trânsito
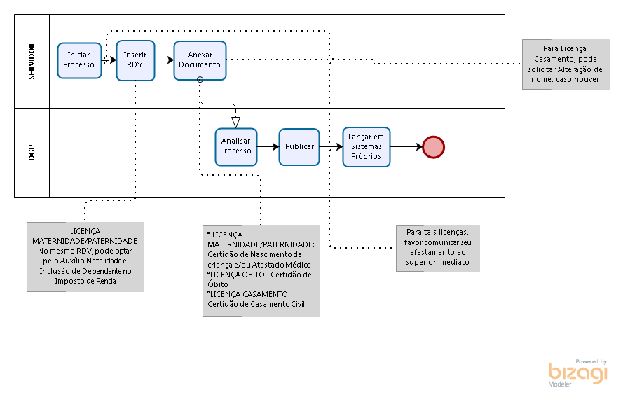
Fluxo do Processo – Licenças Casamento, Gestante/Adotante, Óbito e Paternidade
Passo a Passo